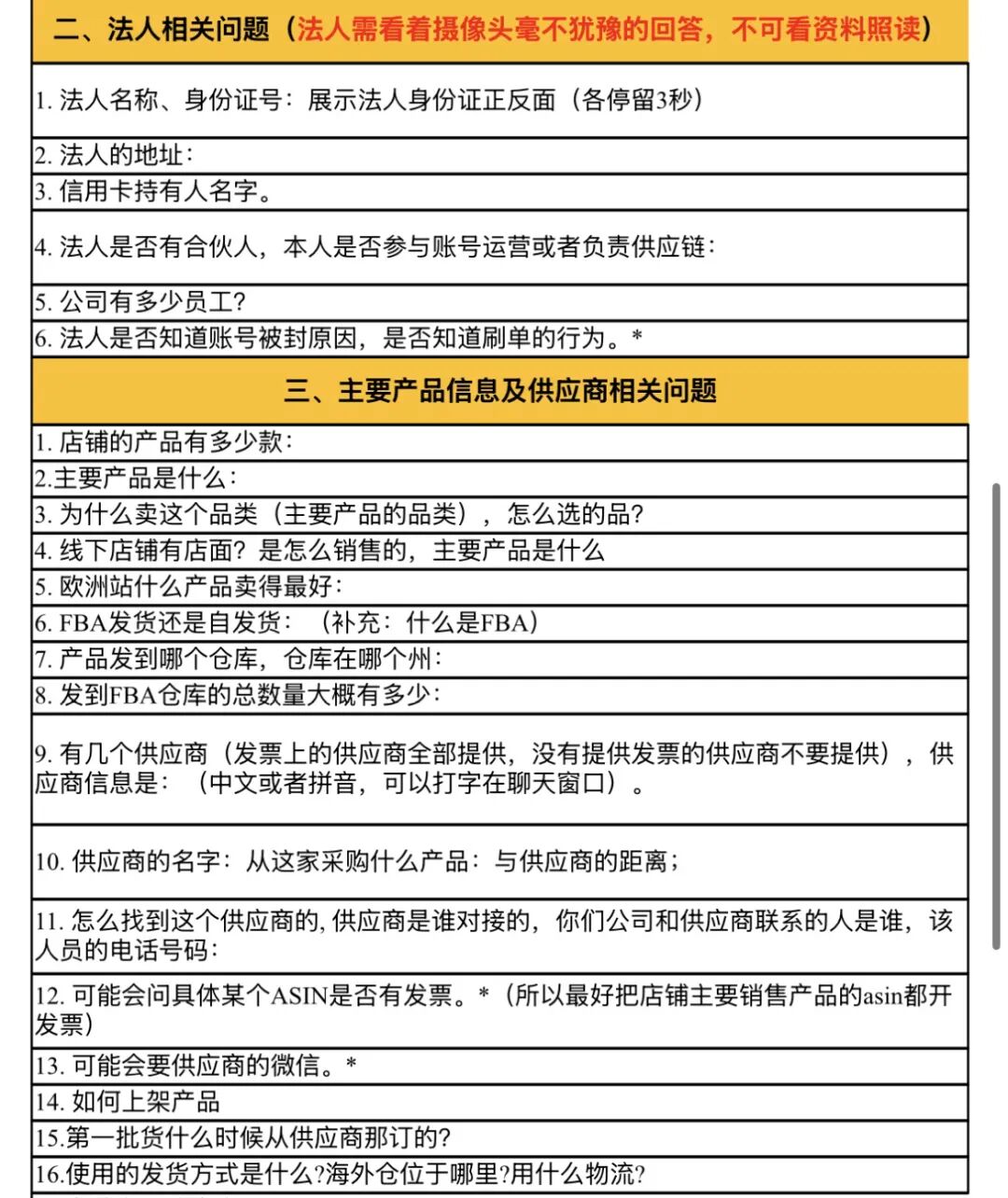
点击雪球站外关注>>免费领取>>站外电子书2.0 这几天,视频验证来得毫无预警,而且手段相当变态离谱。 有卖家在社群爆料,遭遇审核员要求一一需用手机摄像头对准电脑桌面,甚至打开微信查看聊天记录、翻阅本地Word文档等。 这让不少卖家懵逼,猜测亚马逊虚拟视频的验证强度是不是又升级了? 虽然看微信聊天记录这种极端情况目前还是个案,但千万别觉得这是危言耸听。 部分卖家因账号为本人真实经营、应答流畅,15分钟左右便完成;但也有卖家因审核员风格严苛,全程被连环追问,稍有含糊便会被深挖细节。 1.在身份与关系核查方面: 有卖家提及,因店铺绑定的信用卡为亲友所有,审核员要求其出示实体信用卡,并现场验证双方关系,甚至查看了两人的微信聊天记录。 还有遇到审核员要求查看法人与运营人员的聊天记录、团队分红协议等非常规材料的。 2.供应链与运营细节核查更为严苛: 部分卖家反馈审核过程如同"审讯",被追问进货渠道时,要求现场打开1688APP,展示对应订单以确认与亚马逊店铺销售产品一致; 若货源非1688,还需详细说明供货渠道、供货商名称,并提供相关沟通记录作为佐证。 3.360度无死角扫视房间 : 有的卖家为了防止电脑上露馅(比如装了紫鸟、指纹浏览器等工具),就谎称自己身边没电脑,只用手机验证。 结果审核员直接让你拿着手机把房间转一圈。若不慎拍到电脑反而引发更多质疑。 亚马逊现在查微信、查桌面、查1688,其核心就是确认坐在摄像头对面的人,是不是真的在经营这家店。 而近期虚拟视频验证强度提升,主要源于三类高风险行为的集中爆发: 注册信息异常:法人年龄小于20岁或大于50岁、公司注册时间不足3个月、资料存在虚假或冲突,都会直接触发平台风控预警。 账户行为异常:刚下号就改收款、改法人,或者账号放了很久没动突然开始出单。 行业违规泛滥:代注册、法人代持、店铺买卖等灰色产业链的泛滥,迫使平台采用更激进的手段来穿透虚假信息。 以前那种考前背题的套路已经失效了,现在的提问顺序完全打乱,方向难以预测。 这里给各位法人和运营两个保命建议: 1.法人必须懂点真东西 如果你是法人,不管是自注册的还是代持的,必须提前熟悉后台的基础操作。如建货件?查订单?怎么看回款?这些必须得会操作。 2.法人+运营出镜是加分项 如果法人实在不懂业务,千万别硬撑。亚马逊是允许协助者出镜的。最好的搭配是:法人+运营。 遇到业务细节问题,运营来答;遇到身份核验问题,法人来答。 但是,运营人员必须提供合规的身份证明。(如盖了公章的劳动合同、社保缴纳记录。如果是合伙人,就要提供股权协议。) - end - 硬核要求-亚马逊增强型视频验证 ?卖家精灵(全网最低价) 【标准高级VIP包年78折:SNOW78】 【单人版包年72折:SNOW72】 (续费、升级都可以用) 购买地址: https://www.sellersprite.com/cn/price ?优麦云(全网最低价) 【优麦云 4折专属折扣码:snow123】 购买地址:https://www.sellerspace.com/?utm=mgkjj ?Sif(全网最低价) 【Sif 88折专属折扣码:snow123】 购买地址:https://www.sif.com/ 新购、续费、增购、升级均适用— 1 —
亚马逊视频验证逼疯卖家


—2—
为什么现在的验证不断升级?




文章为作者独立观点,不代表DLZ123立场。如有侵权,请联系我们。( 版权为作者所有,如需转载,请联系作者 )
网站运营至今,离不开小伙伴们的支持。 为了给小伙伴们提供一个互相交流的平台和资源的对接,特地开通了独立站交流群。
群里有不少运营大神,不时会分享一些运营技巧,更有一些资源收藏爱好者不时分享一些优质的学习资料。
现在可以扫码进群,备注【加群】。 ( 群完全免费,不广告不卖课!)

发表评论 取消回复