点击雪球站外关注>>免费领取>>站外电子书2.0 最近很多人在美国亚马逊商品页面发现一个新按钮:Add to Auto Buy。 这个按钮在亚马逊购物车下方,如图。 其实这是亚马逊正在测试和推广的一项新功能——Auto Buy(自动购买)。 比如消费者遇到喜欢的商品,仅需设置心理预期价位并添加至Auto Buy,当商品公开标价降至设定值,系统就会自动完成购买,不用自己操作。 Auto Buy有两种触发模式: Auto-purchase(自动购买)绿色:价格≤设定的最高价时,系统会自动下单、自动扣款,无需二次确认。 Send reminder (价格提醒):价格达标后,仅通过邮件、App发送通知提醒,不自动扣款,由用户自行决定是否购买。 值得注意的是:目前Auto Buy的手机端能流畅使用,但电脑端存在页面加载异常。 而在手机上,商品详情页的「Save this item」区域,即可找到按钮。 不少卖家会问,如何设置价格,这里系统极其聪明地给出了三个快捷预设选项: 买家也可以精确自定义。 但这里藏着一个对卖家来说致命的底层逻辑: 自动购买的触发唯一识别条件,是商品的公开标价。 举个例子:商品原价20美元,买家目标价是15美元,当卖家开启大额优惠券、常规促销甚至Prime专享折扣,让买家达到支付金额正好是15美元,系统也绝对不会触发自动购买! 所以优惠券、促销、Prime 专享折扣等优惠,均不计入触发条件,只有商品直接降价至设定价,Auto Buy 才会生效。 这会给亚马逊卖家带来什么影响: 这个功能可能会直接打乱卖家原有的爆单节奏和数据分析逻辑。 1️⃣ 秒杀期间易出现隐藏订单叠加 但这类数据并非广告优化效果,而是价格触发的销量放大!后续会扰乱流量的数据分析。 目前该功能仅限Prime会员使用,且强制要求商品必须是FBA发货。 对跨境卖家而言:平台的流量漏斗正在发生剧变。 必须重新审视每次实打实降价带来的效应,把隐形的自动购买流量池纳入库存周转的计算公式中。 - end - 亚马逊捡漏广告&系统化打法 ?卖家精灵(全网最低价) 【标准高级VIP包年78折:SNOW78】 【单人版包年72折:SNOW72】 (续费、升级都可以用) 购买地址: https://www.sellersprite.com/cn/price ?优麦云(全网最低价) 【优麦云 4折专属折扣码:snow123】 购买地址:https://www.sellerspace.com/?utm=mgkjj ?Sif(全网最低价) 【Sif 88折专属折扣码:snow123】 购买地址:https://www.sif.com/ 新购、续费、增购、升级均适用— 1 —
亚马逊又上线一个新按钮



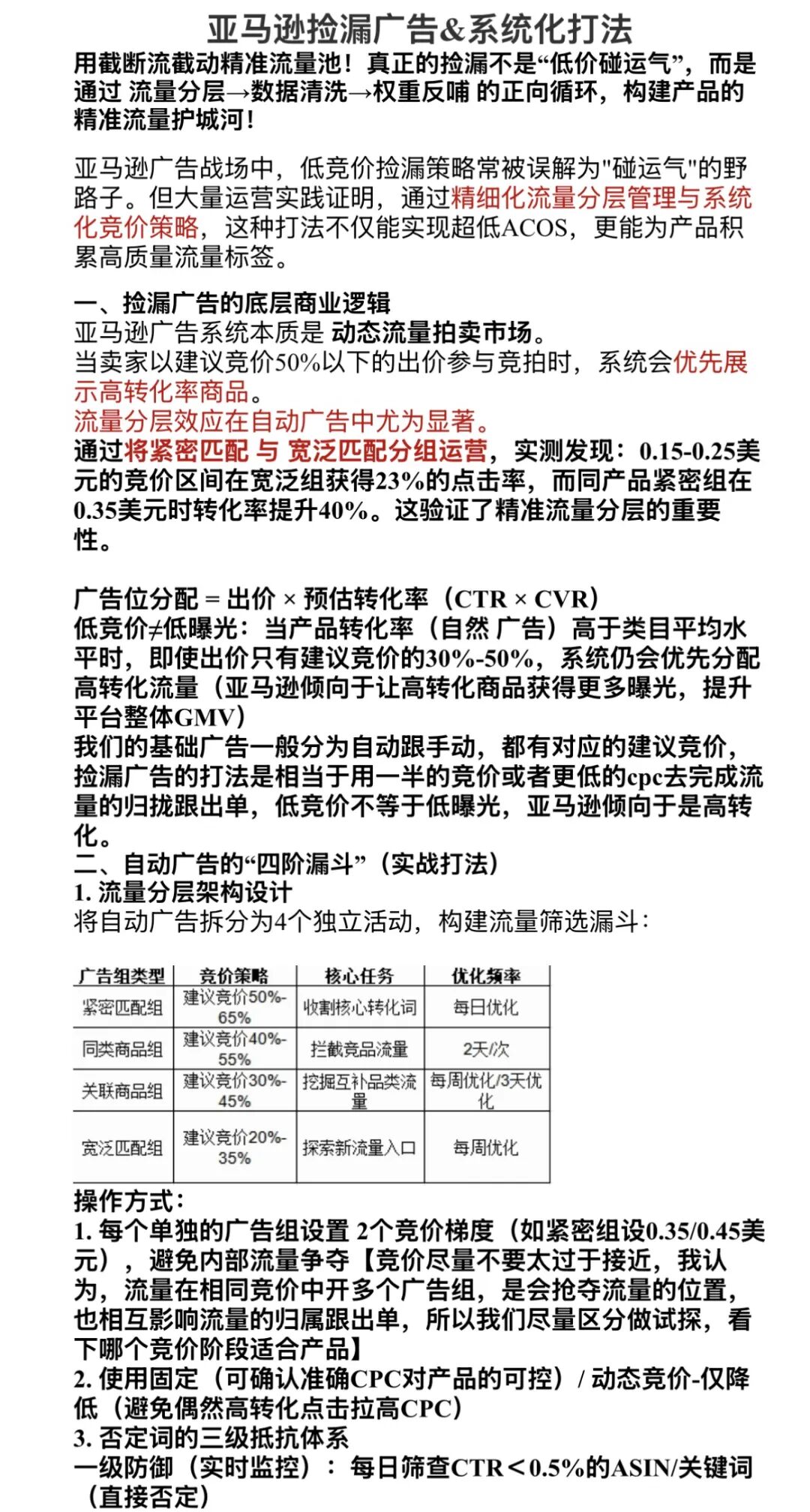
—2—
别踩坑!卖家价格设置注意几个点

卖家参与秒杀并直接下调标价时,所有已设置Auto Buy规则的用户,会被系统批量触发自动下单。
此时秒杀订单量 = 实时流量订单+Auto Buy 触发订单,销量波峰被放大,极易出现商品断货。
2️⃣虚标秒杀价会损失沉默自动订单
如果卖家习惯了先提价再打折的虚假秒杀套路,导致实际标价没有下探到底部,那么那些设置了自动购买的用户群将无法被唤醒,卖家可能会错失自动成交流量。
3️⃣广告数据易受干扰,运营决策易误判
秒杀期间,生成大量Auto Buy自动订单,若用户触发自动购买的时间与广告点击时间间隔较短,会拉低广告 ACOS 。


文章为作者独立观点,不代表DLZ123立场。如有侵权,请联系我们。( 版权为作者所有,如需转载,请联系作者 )
网站运营至今,离不开小伙伴们的支持。 为了给小伙伴们提供一个互相交流的平台和资源的对接,特地开通了独立站交流群。
群里有不少运营大神,不时会分享一些运营技巧,更有一些资源收藏爱好者不时分享一些优质的学习资料。
现在可以扫码进群,备注【加群】。 ( 群完全免费,不广告不卖课!)

发表评论 取消回复