点击雪球站外关注>>免费领取>>站外电子书2.0 距离2026年8月12日欧盟包装和包装废弃物法规(PPWR)生效已不足半年时间。 这项将取代沿用近30年旧法规的新规,堪称“欧盟史上最严包装法”。 PPWR并非普通环保指令,而是一项全新的、具有法律约束力的欧盟“法规”,几乎覆盖所有带包装的商品,新规将于 2026年8月12日 起生效。 如果在截止日期前未能完成PPWR合规,根据国家/地区的不同,卖家将面临以下影响: ❌停售不合规商品:亚马逊等平台将直接下架相关卖家的Listing,导致销售中断。 ❌巨额罚款:部分国家/地区对违规行为处罚力度大,罚款最高可达企业年营收的6%。 ❌失去泛欧权益:对于参与泛欧计划(Pan-EU)的卖家,如果德、法、意、西、荷这五个国家的PPWR合规任一缺失,受影响的产品除面临停售外,还将失去Pan-EU权益。 据法规及平台要求,强制合规的国家有: 德国、瑞典、波兰、荷兰、爱尔兰、法国、西班牙、比利时、意大利。各国要求核心点如下: 法国:卖家必须在法国的回收计划中注册,获取唯一识别号(UIN)。包装上必须印刷有Triman标志及回收说明。 西班牙:境外企业注册必须指定本地授权代表代办。在注册完成后,需合规粘贴对应包装标签,并按时完成包装数据申报。 意大利:所有投放意大利市场的包装必须标注材料类型(如PET 01),并以意大利语标明分类收集方式。未贴标或未注册可能面临5,200至40,000欧元的罚款! 波兰:所有销售带包装商品的企业均需在波兰国家废物管理数据库(BDO)注册,获取唯一EPR编号。非波兰企业需指定本地授权代理人。 荷兰、爱尔兰、瑞典、比利时:这四国同样要求完成EPR注册并履行合规义务。由于部分国家注册时间长,建议卖家尽早安排。 值得注意的是:卖家必须在8月12日前完成目的国EPR注册,个别国家的注册时效要3-5个月,所以卖家越早安排越稳妥。 1️⃣立即自查与梳理 明确你在哪些欧盟国家销售,梳理这些站点所用包装的材料类型(销售包装、运输包装等)、重量和预估年销量,优先处理主要市场。 2️⃣完成EPR注册(新规后EPR注册更严了) 按照各国现有EPR注册体系一国一注册,非欧盟卖家必须指定欧盟授权代表(AR),准备相关材料(企业资质、包装信息、销售数据等),及时完成注册并获取注册号,定期申报缴纳回收费。 3️⃣布局优化包装设计 清点现有包装材料,判断哪些符合新规、哪些需要淘汰。提前规划库存清理和新包装采购。 如果置之不理会有哪些后果: PPWR是欧盟强制性法规,8月12日之后货物若在欧洲海关被查没有在当地完成EPR注册: 当前,欧盟PPWR新规强制实施已进入倒计时阶段。随着欧盟绿色监管的不断升级,EPR合规将直接决定产品能否进入欧盟市场。 建议跨境卖家尽快启动推进EPR注册流程,避免影响欧洲市场业务开展。 - end - 包装法规PPWR和新代付模式合规指南 ?卖家精灵(全网最低价) 【标准高级VIP包年78折:SNOW78】 【单人版包年72折:SNOW72】 (续费、升级都可以用) 购买地址: https://www.sellersprite.com/cn/price ?优麦云(全网最低价) 【优麦云 4折专属折扣码:snow123】 购买地址:https://www.sellerspace.com/?utm=mgkjj ?Sif(全网最低价) 【Sif 88折专属折扣码:snow123】 购买地址:https://www.sif.com/ 新购、续费、增购、升级均适用— 1 —
欧盟包装法新规PPWR8月12强制执行


—2—
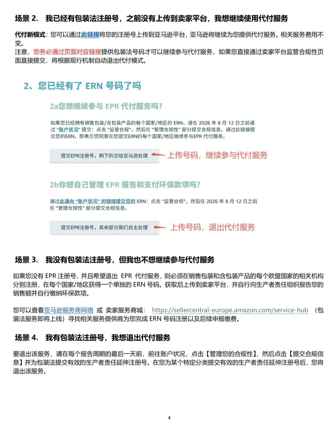
卖家该如何完成合规要求
产品可能被海关拦截、市场禁售或强制召回,可能还会承担高额罚款,情节严重的,甚至会被限制在欧盟开展商业活动。



文章为作者独立观点,不代表DLZ123立场。如有侵权,请联系我们。( 版权为作者所有,如需转载,请联系作者 )
网站运营至今,离不开小伙伴们的支持。 为了给小伙伴们提供一个互相交流的平台和资源的对接,特地开通了独立站交流群。
群里有不少运营大神,不时会分享一些运营技巧,更有一些资源收藏爱好者不时分享一些优质的学习资料。
现在可以扫码进群,备注【加群】。 ( 群完全免费,不广告不卖课!)

发表评论 取消回复