点击雪球站外关注>>免费领取>>站外电子书2.0 这两天,有一位资深卖家在论坛上反映有产品评论一夜之间被清零! 除此之外,大量的亚马逊卖家的产品都被删除了,甚至有类目的新品榜第一直接干的只剩一个VP了!据悉,这次是平台的大规模清扫。 "昨天评论一夜清零,什么也没了,辛辛苦苦投入这么多资源做的评论,一场空" “这几天好多被撸了,假发品类我看到有几家刷的特别猛的” “现在AI扫评论,直接清空,今天早上有一个新品,92个直接扫成9个” 这次不是大促期间也出现了大量删评、清评,很多新品因评论被清除,直接浪费了新品期。 现在来看,平台的审核已经升级,构建了多维度交叉核验体系,彻底打破了以往只查内容的模式。 目前审核范围已全面覆盖评论内容、评论来源、买家账号行为三大关键维度,覆盖了所有的监管死角。 据悉,此次亚马逊清评的逻辑有以下几方面: 1.评论来源高度集中 短期内同一地区突然涌现大量评价,这种明显的刷评行为就会成为平台审核重点对象。 2.买家账号异常 新账号刚注册就出现留评或者只针对某个特定产品留评,会被平台判定为非真实评论; 3.违规留评行为 刷单、付费测评、以物质利益诱导买家留评等行为,均被平台列为零容忍范畴。 新规下,卖家注意不能触碰的 三大“死亡操作” 严禁付费测评与刷单:现在平台对这类行为的识别率是100%,一旦被监测,链接基本无挽救可能; 杜绝邮箱批量邀评:极易触发平台垃圾邮件检测机制,一旦被检测到,就会被限制留评; 拒绝诱导性留评:如“好评返现、好评赠礼”等违反平台规则行为,亚马逊明确禁止以任何物质利益诱导留评,一经查实必将面临严处罚。 现在,想要不被平台审核到,只能让产品回归真实评价。 与其纠结于短期的利益,不如将重心放在产品品质提升、客户体验优化上,这才是长期发展的关键所在。 以下两种合规操作可参考: 1.亚马逊后台的请求评论功能:在产品送达后的30天内发送邀评请求,需根据发货模式调整操作时间。 FBA发货:建议在订单发货后7天,于后台“订单管理”模块勾选目标订单发送请求 过早发送会因买家未收货导致回评率偏低; FBM发货:需等物流显示“已签收”后2天再发送站内信,且必须使用平台认可的板,严禁包含“好评返现”“回购优惠”等营销话术。 2.VINE评论计划:申请之后,亚马逊会邀请评论员领取产品,接着留下产品评论。 此外,卖家需建立核心认知(留评率 = 订单量 x 产品体验 x邀评效率),脱离订单量的邀评无异于空谈。 同时,新品期运营不能只聚焦邀评,更要做好Listing优化与广告投放。并配合合规邀评方法,评价便能实现自然积累, - end - 亚马逊捡漏策略技巧库 ?卖家精灵(全网最低价) 【标准高级VIP包年78折:SNOW78】 【单人版包年72折:SNOW72】 (续费、升级都可以用) 购买地址: https://www.sellersprite.com/cn/price ?优麦云(全网最低价) 【优麦云 4折专属折扣码:snow123】 购买地址:https://www.sellerspace.com/?utm=mgkjj ?Sif(全网最低价) 【Sif 88折专属折扣码:snow123】 购买地址:https://www.sif.com/ 新购、续费、增购、升级均适用— 1 —
亚马逊突发大量删评

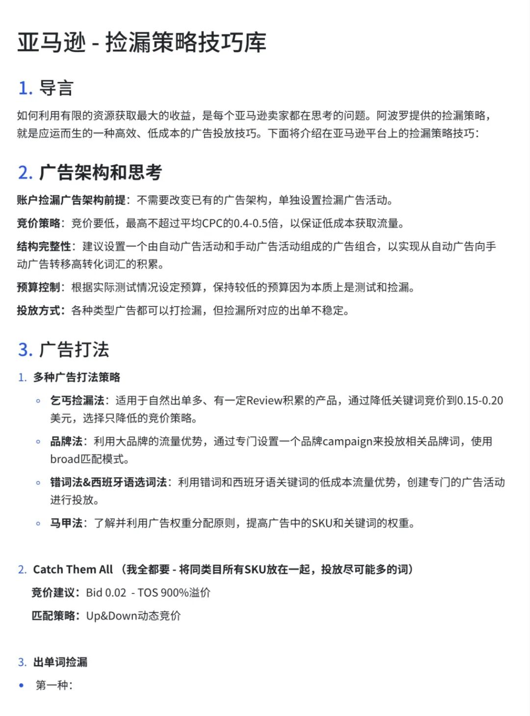
— 2 —
当下亚马逊卖家如何合规操作



文章为作者独立观点,不代表DLZ123立场。如有侵权,请联系我们。( 版权为作者所有,如需转载,请联系作者 )
网站运营至今,离不开小伙伴们的支持。 为了给小伙伴们提供一个互相交流的平台和资源的对接,特地开通了独立站交流群。
群里有不少运营大神,不时会分享一些运营技巧,更有一些资源收藏爱好者不时分享一些优质的学习资料。
现在可以扫码进群,备注【加群】。 ( 群完全免费,不广告不卖课!)

发表评论 取消回复